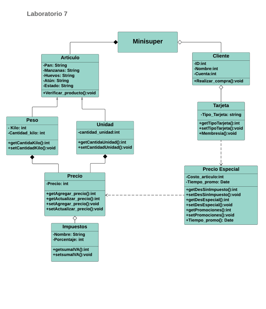
Un minisuper tiene artículos que vende por peso y otros que vende por unidad. Algunos artículos están gravados con impuestos, mientras que otros no. Algunos artículos tienen precios especiales si se compran en cantidad (por ejemplo un precio para tres artículos, 3×1000). Finalmente, algunos artículos tienen precios especiales si el cliente tiene una tarjeta específica de membresía. Pueden haber muchos tipos distintos de precios en el mismo ítem, pero solo se puede usar una tarjeta de membresía por compra.

Para entender mejor el modelado de clases esta pagina se encuentra bien explicado: https://diagramasuml.com/diagrama-de-clases/